学习党的二十大精神
学习党的二十大精神
femboy
经济学第四党支部开展“学习二十大,永远跟党走,奋进新征程”主题党日活动
发布时间:2022-12-26
浏览量:
为深入学习宣传贯彻党的二十大精神,2022年12月9日,femboy 经济学第四党支部开展“学习二十大,永远跟党走,奋进新征程”主题党日活动,面向全体党员和积极分子征集二十大相关主题作品。本次活动共收到17位党员和积极分子的来稿,支部成员结合专业方向和自身感悟,充分发挥所长,通过摄影、书法、绘画、作文、电子板报、数据对比、金句诵读、经典歌曲演唱等多种方式,展现党的二十大精神和学科专业领域的共鸣。
此次主题党日活动结合党的二十大精神和支部特色,按照“学懂弄通做实”的要求,广泛动员、全体覆盖,坚持知行合一,通过学习和实践环节的深化和互动,引导学生党员全面深入系统学习掌握党的二十大精神,自觉用习近平新时代中国特色社会主义思想武装头脑,用新时代十年的伟大成就鼓舞前行,用实现第二个百年奋斗目标的宏伟蓝图激励斗志。
投稿作品展示
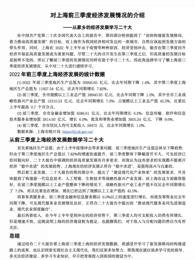
以文字、数据、图片解析家乡经济建设工作

——李文轩

——刘清硕

——刘紫萱

——王君宜

——白杨
以电子板报展示习近平新时代中国特色社会主义思想

——廖曼君

——王舒颖

——许鑫凤
主题书法、绘画、摄影作品

——赵骋昊

——辜超妍

——林嘉玥
